Synthesis and characterization of crystalline ZnCuAl-LDH nanoparticles
The crystalline ZnCuAl-LDH nanoparticles were synthesized via a hydrothermal method according to a previously reported literature [44]. The X-ray diffraction (XRD) analysis confirms the high crystallinity of the as-synthesized ZnCuAl-LDH nanoparticles (Fig. S1, red line), with diffraction peaks at 2θ = 10.48° (003 plane) and 21.08° (006 plane), characteristic of LDH structures. The high-resolution transmission electron microscopy (HRTEM) image (Fig. 1a) displays a two-dimensional (2D) nanoparticle morphology with a size of 70–120 nm and a lattice fringes of 0.383 nm (Fig. S2a), aligning with the (006) crystallographic plane. The selected area electron diffraction (SAED) pattern (Fig. S2b) further confirms the single-crystalline feature of ZnCuAl-LDH nanoparticles through hexagonally arranged diffraction spots. Atomic force microscopy (AFM) analysis reveals that the thickness of ZnCuAl-LDH nanoparticles is 6–9 nm (Fig. 1b, c). Energy-dispersive X-ray spectroscopy (EDX) elemental mappings demonstrate uniform distribution of Zn, Cu, and Al across the nanoparticles (Fig. 1d), while inductively coupled plasma-atomic emission spectrometry (ICP-AES) quantification provides stoichiometric validation of the ternary metal composition (Table S1).

Synthesis and characterization of LDH nanoparticles. (a) HRTEM image of LDH nanoparticles. (b) AFM image of LDH nanoparticles and (c) corresponding height profiles. (d) EDX mapping images of LDH nanoparticles. XPS (e) Zn 2p, (f) Cu 2p, (g) Al 2p, and (h) O 1s spectra of LDH and a-LDH nanoparticles. (i) ESR spectra of LDH and a-LDH nanoparticles
The chemical composition of ZnCuAl-LDH nanoparticles was analyzed using X-ray photoelectron spectroscopy (XPS). In the Zn 2p spectral region (Fig. 1e), characteristic spin-orbit doublets were observed with binding energies at 1022.1 eV (Zn2+ 2p3/2) and 1045.1 eV (Zn2+ 2p1/2), confirming the presence of divalent zinc species. The Cu 2p spectrum (Fig. 1f) exhibits two distinct peaks at 933.5 eV (2p3/2) and 953.6 eV (2p1/2), consistent with the oxidation state of copper(II). Spectral overlap between Al 2p and Cu 3p regions was resolved through peak deconvolution, revealing a predominant Al3+ signal at 73.0 eV along with secondary Cu2+ contributions at 77.1 eV and 79.6 eV (Fig. 1g). Oxygen speciation analysis demonstrates two oxygen environments in the O 1s spectrum: a dominant lattice oxygen component (OL) at 533.0 eV and a minor surface-adsorbed oxygen species (OS) at 534.2 eV (Fig. 1h).
Crystalline-to-amorphous phase engineering via acid etching
To induce crystalline-to-amorphous phase engineering, the ZnCuAl-LDH nanoparticles underwent acidic etching in PBS 4.0, yielding amorphous ZnCuAl-LDH nanoparticles (a-ZnCuAl-LDH). Comprehensive characterization using XRD, HRTEM, XPS, Electron spin resonance (ESR) spectroscopy, zeta potential, and DLS analyses elucidated morphological and compositional alterations post-etching. XRD pattern of a-ZnCuAl-LDH exhibits a featureless profile (Fig. S1, orange line), confirming the loss of crystallinity with amorphous structure. HRTEM images (Fig. S3) reveal the retention of the nanoparticle morphology with a size of 60–110 nm along with a disappeared lattice fringes and reduced Zn, Cu, and Al content (Table S1), indicating that partial metal ions were etched away. The XPS analysis (Fig. 1e-h) demonstrates retained Zn2+ (Zn 2p: 1022.1/1045.1 eV) and Al3+ (Al 2p: 73.0 eV) binding energies, while Cu 2p deconvolution reveals peaks at 934.0 eV (2p3/2) and 954.6 eV (2p1/2), alongside an O 1s component at 533.6 eV. These shifts signify Cu+ formation and OVs generation, corroborating redox-active etching effects. ESR spectroscopy further confirms the structural defects in a-ZnCuAl-LDH, as evidenced by a prominent resonance signal at G = 2.2 (Fig. 1i), absent in pristine ZnCuAl-LDH. Surface charge inversion was observed post-etching (Fig. S4a), with zeta potentials shifting from + 44.4 ± 1.5 mV (ZnCuAl-LDH) to − 5.9 ± 1.1 mV (a-ZnCuAl-LDH). Concurrently, hydrodynamic diameter decreased from 109.7 ± 6.4 nm to 90.6 ± 8.3 nm (Fig. S4b), reflecting decreased zeta potential and hydrodynamic size caused by acid etching.
Radical scavenging performance evaluation
The ROS scavenging capacities of ZnCuAl-LDH and a-ZnCuAl-LDH with different Cu content were systematically evaluated. Methylene blue (MB) degradation assays under Fenton reaction condition (Fe2+/H2O2) revealed distinct ·OH scavenging behaviors of ZnCuAl-LDH and a-ZnCuAl-LDH. In control system lacking scavengers, rapid MB degradation occurred under Fe2+/H2O2 condition, as evidenced by pronounced absorbance reduction (Fig. 2a). Introduction of Zn4− xCuxAl1-LDH and a-Zn4− xCuxAl1-LDH (x = 1, 2, 3) attenuated MB decomposition rates, with a-Zn4− xCuxAl1-LDH samples demonstrating superior inhibition efficacy, manifested as minimal absorbance decline relative to pristine counterparts. Notably, undoped ZnAl-LDH exhibited negligible ·OH interception, while Cu-rich compositions achieved significant MB preservation, possibly due to Cu+/Cu2+ redox cycle-mediated ROS scavenging. Specifically, the degradation of MB was significantly inhibited with the increase of Cu doping content, underscoring Cu’s critical role in radical scavenging. Comparative analysis identified both LDH systems as outperforming CeO2 nanoparticles (a commonly used ROS scavenger) in ·OH neutralization efficiency. Complementary verification via 3,3’,5,5’-tetramethylbenzidine (TMB) assays showed marked attenuation of oxidation-induced absorbance in a-Zn4− xCuxAl1-LDH systems (Fig. 2b and S5), consistent with MB assay trends. ESR spectral analysis further corroborated these findings, with a-Zn4− xCuxAl1-LDH samples exhibiting distinct signal attenuation at characteristic ·OH adduct positions (Fig. 2c). Quantitative assessment using a ·OH assay kit confirmed Cu-dependent ·OH suppression, where a-Zn1Cu3Al1-LDH achieved the highest inhibition rate of ·OH (~ 92.5%), significantly exceeding that of other groups (Fig. 2d), which is 3.38 times that of CeO2.

UV-vis absorption spectra of (a) MB, (b) TMB, and (c) ESR spectra indicating ·OH scavenging in the presence of ZnAl-LDH, CeO2, Zn4− xCuxAl1-LDH, and a-Zn4− xCuxAl1-LDH (x = 1, 2, 3). (d) ·OH scavenging activities of ZnAl-LDH, CeO2, Zn4− xCuxAl1-LDH, and a-Zn4− xCuxAl1-LDH by ·OH Assay Kit. (e) Fluorescence spectra of DHR123 and (f) ESR spectra for evaluating ·O2− scavenging in the presence of ZnAl-LDH, CeO2, Zn4− xCuxAl1-LDH, and a-Zn4− xCuxAl1-LDH. (g) ·O2− scavenging activities of ZnAl-LDH, CeO2, Zn4− xCuxAl1-LDH, and a-Zn4− xCuxAl1-LDH by SOD Assay Kit. (h) Absorbance of H2O2 at 240 nm and (i) O2 generation curves in the presence of ZnAl-LDH, CeO2, Zn4− xCuxAl1-LDH, and a-Zn4− xCuxAl1-LDH
Building on ·OH scavenging studies, the ·O2– scavenging efficacy (SOD-like activity: the disproportionation of ·O2– to H2O2 and O2) of a-Zn4− xCuxAl1-LDH was probed through complementary methodologies. Dihydroethidium (DHE) and dihydrorhodamine 123 (DHR 123) fluorescence detection, sensitive to ·O2– generation in xanthine/xanthine oxidase systems, revealed distinct scavenging behaviors. While control and ZnAl-LDH groups exhibited maximal fluorescence intensity (Fig. S6, S7 and Fig. 2e), CeO2 and Zn4− xCuxAl1-LDH groups showed moderate signal reduction. Notably, a-Zn4− xCuxAl1-LDH groups induced markedly enhanced fluorescence attenuation, with a-Zn1Cu3Al1-LDH achieving the most pronounced quenching, consistent with its superior ·OH scavenging capacity. ESR spectroscopy using 5,5-dimethyl-1-pyrroline N-oxide (DMPO) spin traps corroborated these trends (Fig. 2f). a-Zn4− xCuxAl1-LDH systems demonstrated pronounced suppression of ·O2–-specific spectral signatures compared to the control, ZnAl-LDH, CeO2, and Zn4− xCuxAl1-LDH groups, with a-Zn1Cu3Al1-LDH again exhibiting maximal signal diminution. Quantitative analysis via SOD Assay Kit further validated Cu-dependent ·O2– scavenging (Fig. 2g), with a-Zn1Cu3Al1-LDH achieving peak efficiency (65.4%), which is 1.43 times that of CeO2.

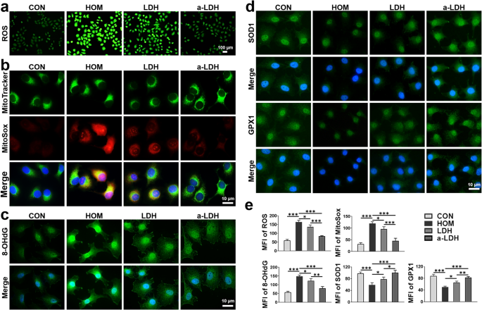
a-LDH mimics enzyme activity to scavenge excess ROS and inhibit oxidative damage. (a) Representative ROS images in HOM-cultured (500 mOsM) HCE-2 cells after treatment with 2 µg mL−1 LDH and a-LDH by DCFH-DA staining. (b) Representative MitoSox, (c) 8-OHdG, and (d) SOD1 and GPX1 immunofluorescence staining images in HCE-2 cells after indicated treatments under oxidative stress. (e) Quantitative analysis of the mean fluorescence intensity (MFI) of ROS, MitoSox, 8-OHdG, SOD1, and GPX1. Data are presented as mean values ± SD. (n = 3). *p < 0.05, **p < 0.01, and ***p < 0.001
Given the propensity of ·O2– scavenging to generate H2O2, the CAT-like activity of a-Zn4− xCuxAl1-LDH was also assessed by tracking UV-vis spectral changes at 240 nm, characteristic of H2O2 decomposition. In Fig. 2h, i, a-Zn4− xCuxAl1-LDH induced marked attenuation of the 240 nm absorbance signal alongside visual observation of oxygen effervescence compared with other groups, confirming catalytic H2O2 dissociation. Moreover, a Cu-dependent enhancement of CAT-like activity was observed, with a-Zn1Cu3Al1-LDH demonstrating the most significant H2O2 decomposition kinetics. This cascade effect highlights the dual functionality of a-Zn1Cu3Al1-LDH: ·O2– scavenging coupled with in situ H2O2 detoxification via redox-active copper centers. Collectively, these multimodal assessments establish a-Zn1Cu3Al1-LDH as the optimal ROS scavenger, prompting its selection for subsequent studies (unless otherwise specified, a-Zn1Cu3Al1-LDH is denoted as a-LDH).
Mechanistic insights
To elucidate the mechanistic basis of a-LDH’s ROS scavenging capacity, XPS valence state analysis was performed pre- and post-ROS exposure. XPS Zn 2p and Al 2p spectra of post-a-LDH maintained binding energy profiles identical to pre-a-LDH (Fig. S8a, b), confirming structural integrity of these metallic centers. Crucially, XPS Cu 2p spectra (Fig. S8c) revealed sustained Cu+/Cu2+ redox cycling in post-a-LDH, suggesting dynamic electron exchange between oxidation states, a critical facilitator of ROS scavenging. Oxygen speciation analysis (XPS O 1s) demonstrated substantial attenuation of OV-associated spectral features in post-a-LDH (Fig. S8d), indicative of vacancy-mediated ROS adsorption and subsequent redox-mediated ROS scavenging. These findings collectively establish a dual pathway scavenging mechanism: Persistent Cu+/Cu2+ redox couples enable electron shuttling for radical disproportionation, while OVs act as adsorption sites and reactive centers for ROS decomposition. The synergistic interaction between redox-active copper species and defect engineering underpins antioxidative performance enhancement of a-LDH.
Surface functionalization for enhanced stability
To optimize dispersion stability and biocompatibility, both ZnCuAl-LDH and a-ZnCuAl-LDH nanoparticles were functionalized with QCS-PBA and PEG (mQCS−PBA: mPEG=molar ratio 1:0.2), yielding modified LDH and a-LDH composites. The PEG component imparted steric stabilization through its hydrophilic polymer chains, mitigating nanoparticle aggregation, while QCS-PBA enhanced colloidal stability by forming dynamic boron ester bonds between phenylboronic acid moieties in QCS-PBA and surface hydroxyl groups in LDH. Fourier transform infrared (FT-IR) spectroscopy confirmed successful surface modification, with modified LDH and a-LDH exhibiting characteristic vibrational modes at 2877 cm−1 (C-O-C stretching of PEG), 1641 cm−1 (C = N/C-O stretching vibration in amide II band and C-O stretching vibration in acetyl group of QCS-PBA), and 1384 cm−1 (NO3− N-O vibration of LDH) (Fig. S9). Dynamic light scattering (DLS) measurements corroborated functionalization efficacy, showing zeta potential shifts to + 46.5 ± 2.1 mV (modified LDH) and + 43.0 ± 1.8 mV (modified a-LDH) compared to unmodified counterparts (Fig. S4a). DLS analysis also revealed modest hydrodynamic size increments post-modification (modified LDH: 123.6 ± 7.7 nm; modified a-LDH: 114.3 ± 5.8 nm; Fig. S4b), with both composites maintaining dispersion stability over 2 days (Fig. S10). The photos of composites in aqueous solution at various time points visually validated the enhanced dispersion conferred by QCS-PBA-PEG modification (Fig. S11).
The antioxidative ability of a-LDH in vitro
Initially, the viability of human corneal epithelial cells (HCE-2) and conjunctival epithelial cells (CCL-20.2) treated with concentration-gradient LDH or a-LDH was analyzed using the cell counting kit-8 (CCK-8) assay. Results showed that both LDH and a-LDH maintained cell viability above 80% in HCE-2 and CCL-20.2 cells at a concentration of 250 µg mL−1, indicating excellent biocompatibility of these materials (Fig. S12a, b). Subsequently, to determine the optimal action concentration of LDH and a-LDH for follow-up experiments, the viability of HCE-2 cells was investigated under a 500 mOsM hyperosmotic model (HOM) that effectively mimics the dry eye microenvironment by potentiating ROS production and inflammatory responses [51]. The results indicated that pretreatment with 2 µg mL−1 a-LDH significantly increased the average viability of HCE-2 cells from 53% to 65% under hypertonic conditions (Fig. S13). In contrast, treatment with 2 µg mL−1 LDH alone only enhanced cell viability to 55%, without statistical significance. Further increasing the concentration of a-LDH to 10 µg mL−1 did not yield additional improvements in cell survival under hypertonic stress. This result suggests that the protective effect of a-LDH against hypertonicity-induced oxidative damage may not follow a concentration-dependent pattern. Therefore, 2 µg mL−1 was selected as the optimal concentration for subsequent experiments.
Oxidative stress plays a pivotal role in DED pathogenesis, involving elevated intracellular ROS levels that induce damage to lipids, proteins and DNA [52]. The antioxidant activities of a-LDH against intracellular ROS were assessed by DCFH-DA fluorescence staining. The intensity of green fluorescence corresponds to ROS levels. As shown in Fig. 3a, following hypertonic stimulation, a robust green fluorescence signal was observed in the HOM group, which was significantly stronger than that of the control (CON) group, indicating elevated intracellular ROS levels. Comparatively, the mean fluorescence intensity (MFI) decreased in the LDH group (P < 0.05) (Fig. 3e). Notably, the a-LDH treated group showed the weakest MFI compared to the HOM and LDH groups (p < 0.001), demonstrating its superior ROS scavenging ability.
Furthermore, as mitochondria constitute the primary source of intracellular ROS, targeted scavenging of mitochondrial ROS (mtROS) can restore mitochondrial redox homeostasis, thereby alleviating DED [53, 54]. Therefore, it is essential to determine the mtROS scavenging activity of a-LDH. MitoSox was used as a specific indicator of mtROS, with elevated mtROS levels evidenced by intense red fluorescence. As shown in Fig. 3b, the red fluorescence of mtROS was remarkedly elevated in the HOM group compared to the control group. Both LDH and a-LDH significantly decreased mtROS levels in HCE-2 cells exposed to hypertonic stress. Notably, the fluorescence intensity in the a-LDH group was substantially weaker than in the LDH group (Fig. 3e), with statistical significance (p < 0.001). These results confirmed the significant ability of a-LDH in suppressing pathological ROS overproduction. Furthermore, the inhibitory effect of a-LDH on DNA oxidation was evaluated using 8-OHdG, a biomarker of oxidative damage to DNA by ROS [55]. In Fig. 3c and e, HOM caused substantial DNA oxidation, as evidenced by intense green fluorescence. LDH attenuated the green fluorescence signal of 8-OHdG, indicating a certain effect on preventing DNA oxidation. However, a-LDH significantly reduced the 8-OHdG level under oxidative stress, exerting a superior protection effect over the LDH on suppression of DNA oxidation.
Oxidative stress is caused by an imbalance between ROS production and elimination. Antioxidant enzymes such as SOD and GPX1 are the first-line antioxidant defense system in organisms against the harmful effects of ROS [56, 57]. The expression levels of SOD1 and GPX1 in HCE-2 cells were determined by immunofluorescence. As depicted in Fig. 3d and e, compared with the HOM group, the fluorescence intensities of SOD1 and GPX1 significantly increased after pretreatment with LDH and a-LDH, indicating that LDH and a-LDH scavenge excess ROS to maintain redox homeostasis by promoting the high expression of these antioxidant enzymes. Notably, a-LDH exhibited a more potent antioxidative stress effect than LDH, possibly attributed to the enriched OVs in a-LDH enhancing the adsorption of ROS species and promoting subsequent catalytic processes (Fig. 3e). These findings reveal that a-LDH possesses potent enzyme-like activity to effectively scavenge excess ROS and inhibit oxidative damage.
Identification of the therapeutic targets of a-LDH via RNA sequencing analysis
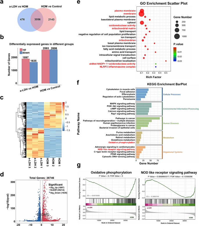
The aforementioned experiments suggested that a-LDH could effectively scavenge excess ROS, but the molecular mechanisms underlying its downstream targeting of inflammatory pathways remain unclear. To explore the anti-inflammatory mechanisms of a-LDH in HCE-2 cells, we performed RNA sequencing (RNA-seq) analysis on HOM-induced HCE-2 cells. Utilizing the criteria of |log2FC| ≥ 1 and q < 0.05, a substantial number of differentially expressed genes (DEGs) were identified among the three groups (Fig. 4a, b). The comparison ‘HOM vs Control’ indicated 5199 DEGs (3056 + 2143) in HOM-treated cells compared to the control group (Fig. 4a). Meanwhile, the comparison ‘a-LDH vs HOM’ identified DEGs in a-LDH co-treated HOM cells relative to HOM alone with 1635 downregulated and 1897 upregulated genes (Fig. 4b). Heatmap visualization confirmed the high repeatability of DEGs within groups (Fig. 4c). According to gene ontology (GO) analysis, a-LDH dramatically affected DEGs associated with cellular membrane regulation, mitochondrial matrix, and NLRP3 inflammasome complex (Fig. 4e). Furthermore, Kyoto Encyclopedia of Genes and Genomes (KEGG) analysis demonstrated that DEGs were significantly enriched in oxidative phosphorylation and NOD-like receptor signaling pathways (Fig. 4f). Notably, the ROS are considered as harmful by-products of mitochondrial metabolism, especially oxidative phosphorylation [58]. Gene Set Enrichment Analysis (GSEA) confirmed that a-LDH downregulated oxidative phosphorylation and NOD-like receptor signaling pathways (Fig. 4g). Additionally, a-LDH down-regulated GSDMD in DEGs (Fig. 4d), which mediates inflammatory cytokine release and cellular pyroptosis through the NLRP3 signaling pathway. Based on these findings, we selected NLRP3/Caspase-1/GSDMD signal-mediated pyroptosis regulation as a candidate target for further investigation.

RNA-seq analysis of therapeutic targets of a-LDH on HOM-induced HCE-2 cells. (a) Different expression genes (DEGs) are common among the HOM vs Control and a-LDH vs HOM. (b) The number of DEGs. (c) Heatmap and (d) Volcano plot of the DEGs. Red dots denote upregulated genes; blue dots denote downregulated genes. (e) Gene Ontology (GO) enrichment analysis between a-LDH vs HOM. Varying colors denote statistical significance, while the size of each circle corresponds to the number of genes. (f) KEGG analysis of DEGs between a-LDH vs HOM. (g) Oxidative phosphorylation and NOD like receptor signaling pathways based on GSEA
NLRP3/Caspase-1/GSDMD-mediated pyroptosis inhibition in vitro
NLRP3/Caspase-1/GSDMD-mediated pyroptosis pathway significantly contributes to the pathogenesis of DED by promoting the release of pro-inflammatory cytokines and exacerbating ocular surface damage [23, 59]. Thus, we investigated the effects of LDH and a-LDH on hyperosmolarity-induced pyroptosis in HCE-2 cells by immunofluorescence assays. The results revealed that the expression levels of NLRP3, ASC, Caspase-1, GSDMD, N-GSDMD, IL-1β, IL-18, NF-κB P65, P-NF-κB P65, TNF-α, and IL-6 in the a-LDH group were significantly lower than those in the HOM group (Fig. 5a-c, Fig. S14), with statistical significance confirmed (Fig. 5d, p < 0.001). Moreover, a-LDH exhibited superior efficacy to LDH (p < 0.05). These findings indicated that a-LDH exerted a more beneficial effect on alleviating elevated ROS levels and inhibiting NLRP3 inflammasome activation-induced pyroptosis caused by oxidative stress. To further validate the antioxidant and anti-pyroptotic effects of a-LDH, western blot analysis was performed (Fig. 5e). The results demonstrated that a-LDH treatment dramatically reduced the levels of hyperosmolarity-induced pro-inflammatory markers, including NLRP3, ASC, Caspase-1, GSDMD, N-GSDMD, IL-1β, IL-18, TNF-α, and IL-6, while simultaneously upregulating the expression of antioxidant enzymes SOD1 and GPX1 (Fig. 5e, f, p < 0.05). These data collectively highlight the therapeutic potential of a-LDH in mitigating pyroptosis through alleviating oxidative stress and inhibiting the downstream NLRP3/Caspase-1/GSDMD pathway (Fig. 5g).

NLRP3/Caspase-1/GSDMD-mediated pyroptosis inhibition in HCE-2 cells. Immunofluorescence staining images of (a) NLRP3, ASC, Caspase-1, (b) GSDMD, N-GSDMD, IL-1β, (c) IL-18, NF-κB P65, P-NF-κB P65, and (d) corresponding quantitative analysis of MFI. (e) Proteins involved in the NLRP3/Caspase-1/GSDMD signaling pathway were examined by western blot, and (f) quantification analysis. Data are presented as mean values ± SD. (n = 3). (g) Schematic representation of a-LDH attenuating HOM-induced oxidative stress and inhibiting pyroptosis mediated by the downstream NLRP3/Caspase-1/GSDMD pathway. *p < 0.05, **p < 0.01, and ***p < 0.001
Mitochondrial damage alleviation mediated by a-LDH in vitro
The maintenance of normal mitochondrial function is contingent upon the preservation of mitochondrial membrane potential (ΔΨm) [60]. Disruptions in this potential are strongly linked to mitochondrial pathologies. To investigate the alterations in ΔΨm of HCE-2 cells under oxidative stress, we utilized the JC-1 assay kit, which monitors the fluorescence shifts from green (depolarized mitochondria) to red (polarized mitochondria). As shown in Fig. 6a, the HOM group exhibited marked ΔΨm depolarization, characterized by intense green fluorescence. LDH treatment failed to improve ΔΨm, as evidenced by persistently weak red fluorescence. In contrast, a-LDH treatment demonstrated a significant restorative effect on ΔΨm, with enhanced red fluorescence indicating improved mitochondrial polarization (Fig. 6b). The result highlighted the potential of a-LDH to restore ΔΨm and mitochondrial function under oxidative stress.

Mitochondrial damage alleviation mediated by a-LDH in vitro. (a) Representative fluorescence images of JC-1 monomers and JC-1 aggregates in HCE-2 cells after treatment with LDH and a-LDH at 2 µg mL−1 and (b) corresponding quantitative analysis of MFI. (c) Immunofluorescence co-localization analysis of N-GSDMD and mitochondrial outer membrane protein marker TOM20 and (d) corresponding plots of pixel intensity along the white line. Data are presented as mean values ± SD. (n = 3). *p < 0.05, **p < 0.01, ***p < 0.001, and ns p > 0.05
Hyperosmotic exposure triggers pyroptosis by activating the ROS/NLRP3/caspase-1 signaling pathway, thereby upregulating GSDMD cleavage to generate pore-forming GSDMD-N fragment [61, 62]. Accumulating evidence indicated that mitochondrial oxidative stress induced by mtROS overproduction can depolarize ΔΨm and recruit N-GSDMD to the mitochondrial membranes [29, 63, 64]. Subsequently, mtROS was released into the cytoplasm through N-GSDMD pores, where it further activated inflammasome complexes, thereby amplifying inflammatory responses and promoting pyroptosis. This cascade highlighted the interplay between pyroptosis and mitochondrial dysfunction in driving inflammatory signaling [30, 65]. To validate the involvement of NLRP3/Caspase-1/GSDMD signaling-mediated pyroptosis in mitochondrial damage, we conducted a co-localization analysis of N-GSDMD and mitochondria using TOM20, a mitochondrial outer membrane protein marker. In the HOM and LDH groups, N-GSDMD (green fluorescence) basically overlapped with mitochondrial protein TOM20 (red fluorescence), indicating predominant mitochondrial localization of N-GSDMD and consequent mitochondrial damage (Fig. 6c). In contrast, the a-LDH group showed significantly reduced expression level of N-GSDMD compared with HOM and LDH. Additionally, the two signals were highly overlapping at the pixel level in the HOM and LDH groups, but minimal N-GSDMD was detected on mitochondrial membranes in the a-LDH group (Fig. 6d). These findings implicated a-LDH-mediated inhibition of pyroptosis contributes to alleviating mitochondrial damage and maintaining normal mitochondrial function.
Therapeutic effect of a-LDH Needs in vivo
In clinical practice, fluorescein staining and tear secretion experiments are commonly employed as diagnostic tools for evaluating severity of DED [66]. Therefore, we utilized these tests to assess the effectiveness of Needs in a DED mouse model. DED causes diverse corneal epithelial injuries, with green fluorescence highlighting damaged sites. To quantify ocular surface repair, a 25-point grading system was applied for fluorescence staining (Fig. 7a, b). On Day 2, both the saline and cyclosporine A (CsA) groups exhibited high epithelial staining scores greater than 13 (14.75 ± 2.99 and 13.50 ± 2.38, respectively), suggesting persistent severe epithelial injury. In contrast, the Needs group exhibited the lowest score (8.50 ± 1.73). On Day 4, epithelial staining scores remained greater than 10 in the saline group, while that of the CsA group decreased (score: 8.00 ± 2.16), indicating a slight improvement in corneal epithelial injury. Remarkably, the Needs group achieved a further reduced score (2.50 ± 2.38), highlighting its superior ability in promoting epithelial repair. Nevertheless, complete healing of the epithelium was not yet achieved. On Day 6, the saline group maintained a score >8, reflecting unresolved epithelial damage. The CsA group had a score of 5.75 ± 1.71, with a small amount of fluorescence still observed in the corneal epithelium. Notably, the Needs group displayed minimal corneal fluorescence, which became almost invisible. Schirmer test results showed that the average tear volume of the saline group slightly raised from 1.70 ± 0.75 mm to 3.30 ± 0.68 mm, indicating limited alleviation of dryness (Fig. 7c). CsA treatment partially restored tear secretion (from 1.58 ± 0.46 to 5.02 ± 0.30 mm), while Needs administration exhibited superior effectiveness in restoring tear secretion (from 1.14 ± 0.65 mm to 5.66 ± 0.28 mm), reaching levels comparable to healthy controls.

Therapeutic effect of Needs in vivo. (a) Optical, slit-lamp, and corneal fluorescein sodium staining micrographs, (b) fluorescein staining scores, and (c) tear volume of the DED mice after 6 days of treatment. (d) H&E staining images of the cornea and (e) quantitative analysis of the corneal epithelial thickness. (f) Representative conjunctival PAS staining images and (g) the corresponding counts of goblet cells per field. Data are presented as mean values ± SD.(n = 3). *p < 0.05, **p < 0.01, ***p < 0.001 and ns p > 0.05
In the Normal group, the corneal epithelium remained intact, well-organized, and composed of 5–6 layers of epithelial cells. In contrast, the DED group exhibited superficial epithelium detachment and irregularities, with disorganized and markedly thinned epithelial cells accompanied by extensive inflammatory cell infiltration (Fig. 7d). CsA treatment promoted corneal epithelial recovery and mitigated inflammation, however, the corneal epithelium failed to restore satisfactory normal thickness, and the corneal stroma remained densely packed. Notably, the Needs-treated group demonstrated a well-aligned epithelial structure with fully restored thickness (Fig. 7e). Periodic acid-Schiff (PAS) staining revealed a significant decrease in the number of conjunctival goblet cells in the DED group compared to the normal group. In the CsA-treated group, goblet cell numbers gradually increased (Fig. 7f), while the Needs-treated group achieved near-normal levels of conjunctival goblet cells (Fig. 7g). These findings collectively highlighted the critical role of Needs in repairing DED-associated corneal epithelial and conjunctival goblet cell damage.
To further explore the therapeutic potential of Needs, its anti-oxidant and anti-inflammatory effects were evaluated by corneal immunofluorescence staining (Fig. 8a). The results showed that the intensity of ROS, 8-OHdG, IL-1β, IL-18, IL-6, and TNF-α staining in the DED group was significantly higher than those in the normal group. CsA reduced the expression levels of these indicators in the cornea, whereas Needs exhibited the most potent suppression of their expression relative to the DED group (Fig. 8b). Taken together, Needs effectively repaired corneal epithelial defects, increased conjunctival goblet cells, enhanced tear film stability, restored tear secretion, and downregulated inflammatory cytokine expression in the DED mouse model, demonstrating its remarkable therapeutic efficacy.

The antioxidant and anti-inflammatory effects of Needs in vivo. (a) Evaluation of oxidative stress indicators (ROS, 8-OHdG, inflammatory factors IL-1β, IL-18, IL-6, and TNF-α) by immunofluorescence staining on the corneal epithelium in the normal and DED mice eyes following topical application of saline, Needs, CsA. (b) Quantitative analysis of MFI of ROS, 8-OHdG, IL-1β, IL-18, IL-6, and TNF-α. Data are presented as mean values ± SD. (n = 3). **p < 0.01 and ***p < 0.001
Given the promising therapeutic effects of Needs demonstrated both in vitro and in vivo dry eye models, we performed an in vivo safety evaluation to explore its translational potential (Fig. S15). The Needs were administered twice daily (5 µL per dose) into the conjunctival sac for 7 consecutive days. Histological examination of ocular tissues (cornea, conjunctiva, iris, len, and retina) and major organs (heart, liver, spleen, lung, and kidney) were conducted using hematoxylin and eosin (H&E) staining. The results demonstrated that Needs-treated mice exhibited normal cellular density and architecture in ocular tissues, with clear stratification and normal thickness, comparable to normal mice. Furthermore, no histopathological abnormalities were detected in any major organs. Collectively, these findings confirm the excellent biocompatibility of Needs in vivo, supporting its potential as a safe and promising therapeutic strategy for DED.
